4月7日和13日,桃子视频
于腾讯会议开展就业经验线上分享会。两次分享会分别邀请到学院牛婉婷学姐、牛晴学姐、李雨浓学姐、张宏琛学姐作为主讲人,18级、19级以及20级学生参加此次分享会。
经验分享
牛婉婷学姐从前期准备、面试过程及结构化招聘三个方面,向同学们展示了面试流程和注意事项。学姐建议同学们在制作简历的时候首先要找准目标职位,在撰写简历的时候要做到简洁且重点突出、逻辑严谨,最后在保证内容真实的前提下做适度修饰。随后学姐给同学们分享了在面试过程中的小组讨论、压力面试等环节的应对经验。


牛晴学姐将面试求职过程比喻成产品销售,从自我定位、适度包装及成功推销三个环节向大家介绍了求职面试的方法和途径。她建议同学们就职前首先要认识产品,精准定位,多问自己几个为什么,明确自己优劣势后摆正心态。其次要适度地进行自我包装,增加自己的价值。同学们可以将学习成绩、经历、实习经历、证书等作为筛选条件,从而在”商品货架”中脱颖而出。最后就是成功推销,学姐建议大家多了解就职流程,学会从他人身上汲取经验,高效地执行任务。学姐认为,无论生活还是做事都应当做到躬身入局,苟且红利,就职亦是如此,唯有努力过,方知成果甜。
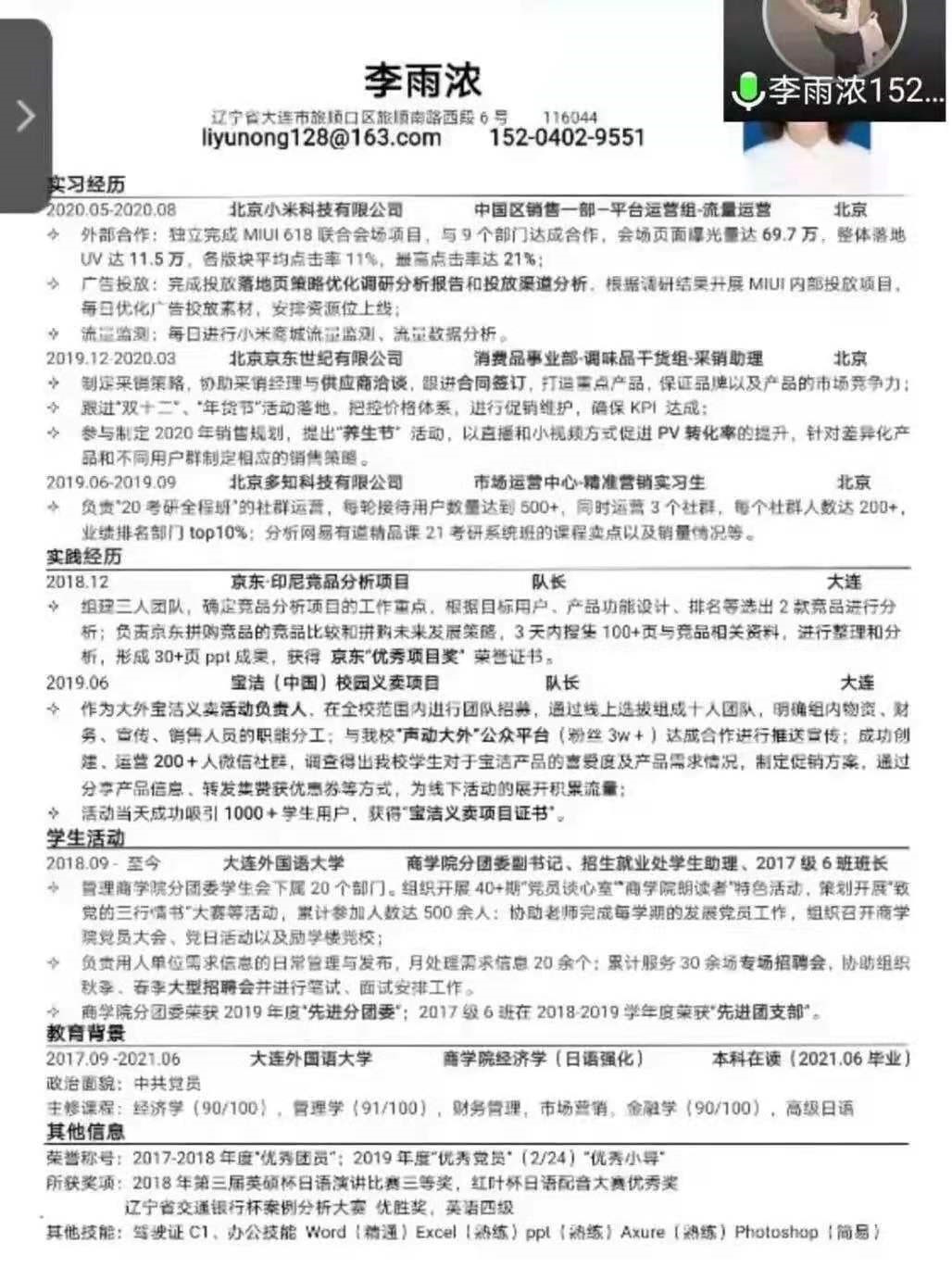
李雨浓学姐为大家介绍了找实习的方法、实习经验以及简历的制作三个方面的内容,她讲道:“大学的实习要趁早,可以为今后的就业提供经验。在简历准备的时候,应根据面试形式准备长、短两份,以自己的能力去匹配岗位的要求。在面试的过程中,一般会涉及压力问题、实习的描述、职业规划三个方向,来考察我们的逻辑性和概括能力。我当时对每一个可能出现的问题都整理了一份相应的文字,这样一来,面试也更有底气。”最后,李雨浓学姐通过向同学们展示自己求职时的简历,对简历的结构进行了详细介绍。她希望大家能够珍惜大学时光,毕业后找到自己心仪的工作。


张宏琛学姐首先向大家介绍了自己的工作经历,认为同学们可以关注一些公众号,参与相应的实习,明确自己的目标。她说:“就业的选择可以从下面三个方面思考。一、自己的兴趣爱好。人在做自己感兴趣的事情时,效率会得到很大的提升。二、符合自身的能力。平时应多参与活动实习,在活动中发现,在毕业时选择。三、适合自己的未来规划。要清楚自己对于目前的工作岗位是长期还是短期,适当做出调整。”张宏琛学姐认为,在校时,可通过参加大型招聘会,锻炼自己的能力,毕业时带着简历和经验求职。在各个学校的官网和公众号上,一般会有相关信息,同学们要在平时多注意,自主选择自己的工作和未来。



本次就业经验分享会为桃子视频
的同学提供了很多宝贵的经验,有助于同学们提前做好个人规划,了解就业知识,为今后的求职就业打下坚实基础。希望大家谨记学姐经验之谈,不辜负大学的每一寸光阴,在未来的道路上明确自己的方向。